Studii de caz realizate pentru Deep Analytics prin intermediul aplicatiei:
Functia de Sales Dashboard asigura:
Principalele funcționalități pentru BI - Business Intelligence
Modalitate de accesare
Modalitate de licențiere
Sistem de operare
Accesare de pe dispozitive mobile
Integrare cu alte sisteme
Instruire
Suport tehnic
Demo/trial
Aplicatia permite segmentarea clientilor in 4 modalitati:
Segmentarea produselor:
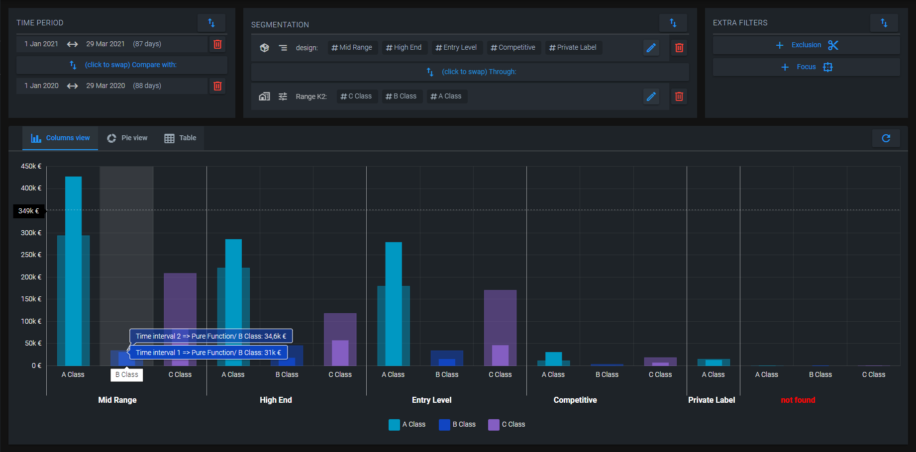
Exemplu: evolutia comparativa a vanzarilor pe clientii segmentati pe metodologia ABC (Pareto), detaliata prin segmentarea produselor in functie de design
Business Intelligence nu înseamnă doar cifre. Alegem fiecare indicator vizual pentru a fi cât mai ușor de citit și mai sugestiv. Acolo unde e nevoie digitalizăm hărți personalizate pe specificul pieței clientului.
Ne dorim să creștem industria IT&C din România, iar acest lucru nu poate fi posibil decât printr-un sistem transparent de evaluare.
Vă rugăm să adăugați un review pentru aplicația ESAT completând câmpurile de mai jos. Toate informațiile de contact sunt utilizate doar pentru validarea feedback-ului și nu vor fi publicate!
